Instance Verification Kit (IVK)
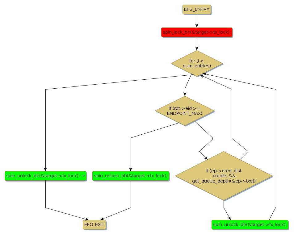
spin lock @ [17538+31+/linux-3.19-rc1/drivers/net/wireless/ath/ath6kl/htc_pipe.c]
Instance Signature: tx_lock
|
The Matching Pair Graph:
|
|
Function Name
|
Control Flow Graph (CFG)
|
Events Flow Graph (EFG)
|
Source Correspondence
|
|
htc_process_credit_report
|
|
|
[17277+25+/linux-3.19-rc1/drivers/net/wireless/ath/ath6kl/htc_pipe.c]
|